集團簡介
為保護和改善環境,防治污染和其他公害,保障公眾健康,推進生態文明建設,促進經濟社會可持續發展。節約和循環利用資源、保護和改善環境、促進人與自然和諧的經濟、技術政策和措施,使經濟社會發展與環境保護相協調。

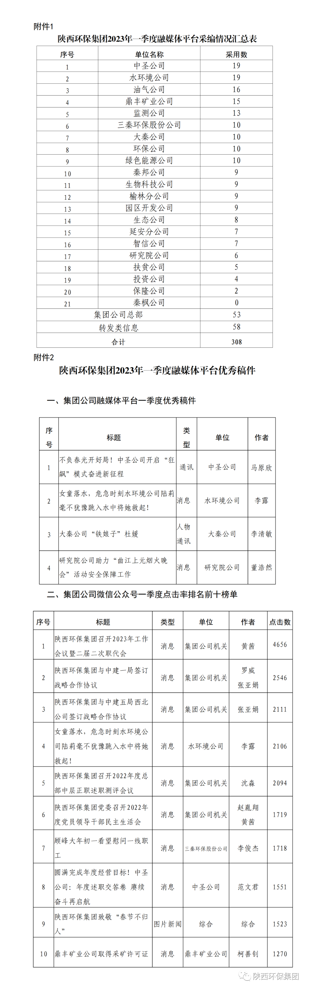
為進一步提高集團融媒體平臺稿件質量,有效發揮融媒體平臺服務企業高質量發展的作用,傳播時代精神,講好集團故事,現將2023年一季度集團公司融媒體平臺稿件采用及優秀稿件評選情況通報如下:
一季度,集團公司融媒體平臺共計刊發稿件308篇。其中陜西環保集團致敬“春節不歸人”專題欄目報道了51位春節期間堅守崗位的一線職工,有力展示了職工風采。中圣公司、水環境公司等企業報送稿件數量較多、質量較高,較好地發揮了表率帶頭作用。但仍有單位對新聞稿件報送工作認識不足、重視不夠,個別單位報送稿件內容表述不準確,詞不達意甚至語句不通,錯字別字現象時有發生;部分單位報送稿件的主題不夠鮮明,內容空洞,與實際工作結合不緊密,缺乏特色亮點。
各單位要切實提高認識,強化審核把關,嚴格落實“三審三?!敝贫?,杜絕涉“固定表述錯誤”信息上報集團并刊載本單位情況發生,以高度的責任感做好稿件報送工作。排名靠后的單位要積極尋找差距,認真解決存在問題,迎頭趕上,充分展示本單位發展的新面貌、新形象、新成就。

COPYRIGHT ? 2015 陜西環保產業集團有限責任公司 All Rights Reserved.技術支持:陜西環保智信科技有限公司
陜公網安備 61019002000347號 陜ICP備15009596號-1